学校首页
教学资源平台
加入收藏
现在是:
学院首页
学院概况
学院简介
机构设置
学院领导
荣誉成果
新闻中心
学院新闻
通知公告
非学历教育
培训动态
普通话测试中心
技能服务中心
驾驶培训中心
学历教育
学历动态
自学考试
成人教育
政策文件
服务指南
证书查询
相关下载
网络学习平台
您现在的位置:
首页
→
新闻中心
→
学院新闻
学院新闻
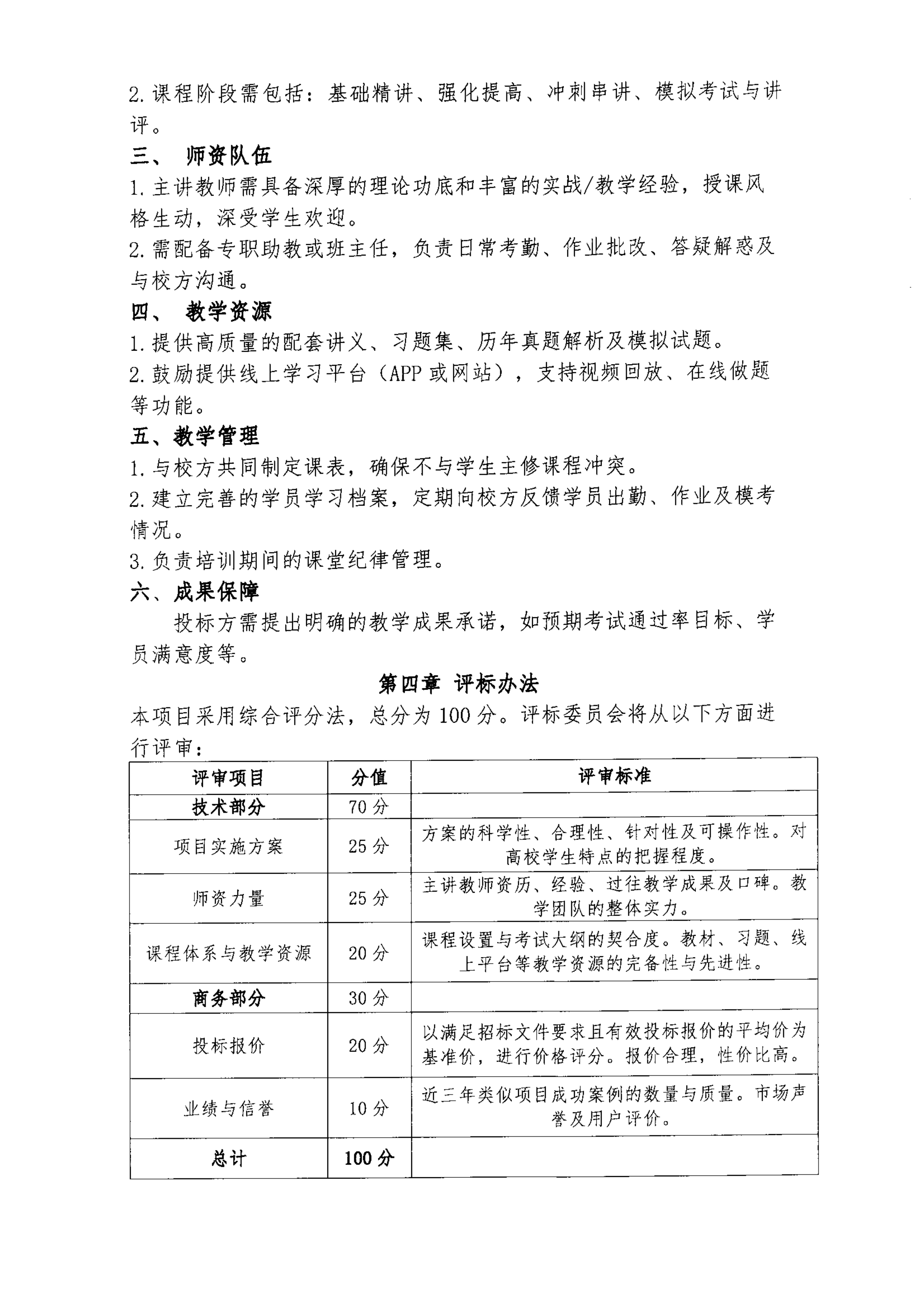
湖南信息学院初级会计师培训服务采购项目招标书
发布时间:
2025-11-14 14:24
作者:
管理员
点击量:
新闻中心
学院新闻
通知公告